Blenderでソファを制作(2)

「Blenderでソファを制作(1)」でモデリングしたソファに、シワをつけ、UV展開してテクスチャを設定しました。
ソファを制作
● シワの制作

クッションにシワをつけます。
クッションを選択してスカルプトモードにします。スカルプトモードは、ブラシでオブジェクトを粘土のように編集することができます。
ブラシはF.SculptDrawを選択します。対象/ロックのミラーの「X」が選択されていたら、クリックして選択を解除します。
ブラシの半径は好みの大きさで大丈夫ですが、影響力をやや弱めにすると良い感じのシワをつけることができます。また、減算を選択するとクッションをへこませることができます。

ブラシの大きさと影響力を調整しながら、残りのクッションにもシワをつけていきます。
● マテリアルとテクスチャの設定

シワをつけたら、UV展開してテクスチャを設定します。
UV展開しやすいように、「M」でクッションをレイヤー2に移動し、編集モードにします。UV展開は3DCGモデルにテクスチャ画像をどのように貼るかを決める作業で、シームという切れ目をつけて、平面に展開します。
シームを付けるために辺を選択します。

「Ctr」+「E」+「シームを付ける」でシームを付けます。シームを付けると、辺の色が赤色になります。
UV展開しやすいように画面を分割し、右側のウィンドウをUV/画像エディターにします。
「+」で新規画像を作成し、生成された種類をUVグリッドにしてOKをクリックします。この画像は、後からテクスチャ画像と差し替えます。
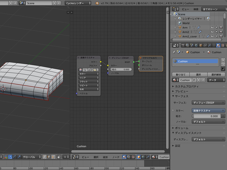
マテリアルを作成してクッションに設定します。
右側のウィンドウをノードエディターにして、ディフューズBSDFに画像テクスチャを接続し、新規作成した画像を選択します。
基本的なマテリアルの設定方法は、「Blenderでマテリアルを設定」を参考にしてください。
右側のウィンドウをUV/画像エディターにして、下のツールバーの画像のアイコンから新規作成した画像を選択します。
クッションを「A」で全選択して、「U」+「展開」でUV展開します。これでUV展開できました。左側のウィンドウをテクスチャ表示にすると、どのようにテクスチャが貼られるかを確認できます。

必要に応じて、「S」でテクスチャのサイズを調整します。UV展開が完了したら、「M」でクッションをレイヤー1に戻します。
その他のクッションも同じ作業をします。

足以外のソファのパーツも同じようにUV展開します。

マテリアルの画像をテクスチャ画像に差し替えます。テクスチャ画像は「Poliigon」からダウンロードしたものをフォトショップで彩度を落とました。「Poliigon」は登録すると、クオリティの高いテクスチャ画像を一部無料でダウンロードできるのでオススメです。

マテリアルは「PBRでフォトリアリスティックな床の制作」でもやったようにプリンシプルBSDFを使用して、ノーマルマップとスペキュラマップを使用して調整しました。カラーもミックスRGBで調整し、シワも再調整しました。また足の部分は金属質のマテリアルを設定して、ソファの完成です。





