clusterのワールドにコライダーを設定

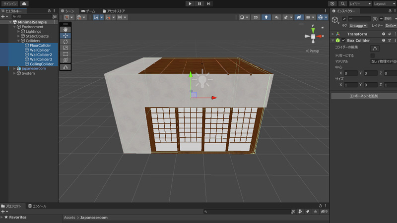
「clusterのワールドにライティングを設定」でライティングを設定した和室に、コライダーを設定しました。
コライダーについて
Unityで作成するオブジェクトはゲームオブジェクトと呼ばれます。ゲームオブジェクトは、コンテナ(入れ物)の役割を果たし、コンポーネント(部品)を追加して様々な機能を実装します。
コライダーは衝突判定を行うコンポーネントです。床にコライダーを設定しないと落下してしまいますが、壁にコライダーを設定しないとすり抜けてしまうため、コライダーを設定します。
● コライダーの種類について
コライダーには「ボックス コライダー」「スフィア コライダー」「カプセル コライダー」「メッシュ コライダー」などがあります。
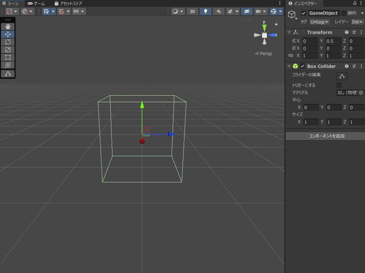
ボックス コライダーは、立方体のコライダーです。
X、Y、Z方向に大きさを調整でき、平面にすることもできるため、壁のコライダーとして使用できます。
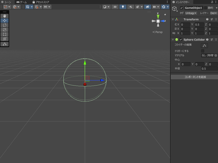
スフィア コライダーは、球体のコライダーです。
大きさを調整でき、キャラクターの頭やボールなどのコライダーとして使用できます。
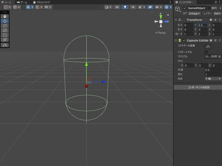
カプセル コライダーは、カプセル型のコライダーです。
コライダーは表示されないため、正確にメッシュと同じ形状にする必要はなく、カプセル コライダーはキャラクターのコライダーとして使用できます。
メッシュ コライダーは、オブジェクトのメッシュの形通りにコライダーを設定します。
ただし、メッシュが複雑になるとその分負荷がかかるため、その他のコライダーで良い場合はできるだけメッシュ コライダーを使用しない方が動作は軽くなります。
コライダーを設定
コライダーを設定します。
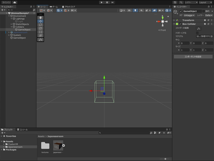
ボックスコライダーを追加します。
トップバーの「ゲームオブジェクト > 空のオブジェクトを作成」で、空のオブジェクトを追加します。
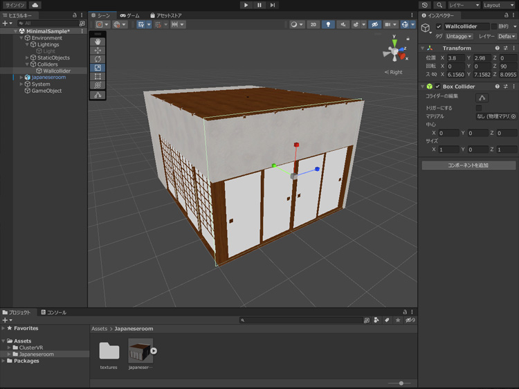
インスペクタの「コンポーネントを追加」でBox Colliderを追加します。
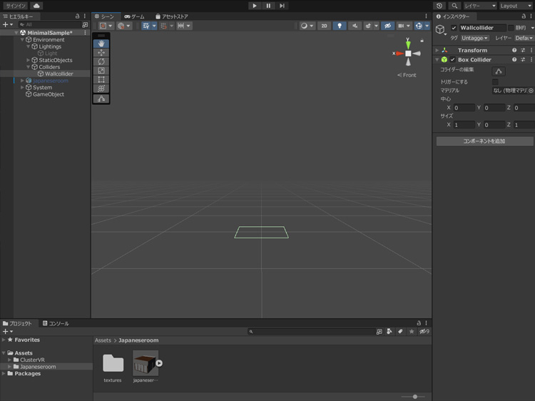
インスペクタで、コライダーのサイズのYを0にして、平面にします。
トランスフォームの回転のZを90にして、90度回転します。
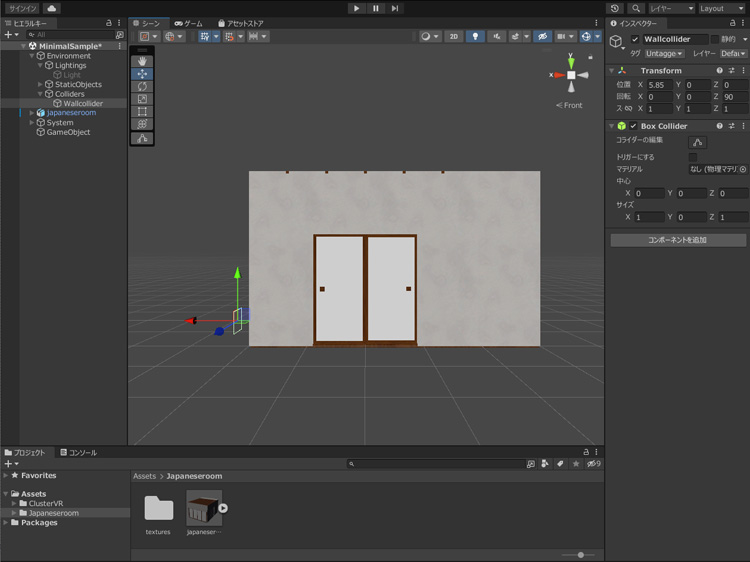
和室を表示させて、コライダーが和室の外側になるようにコライダーの位置を調整します。
コライダーの位置とサイズを壁に合わせます。
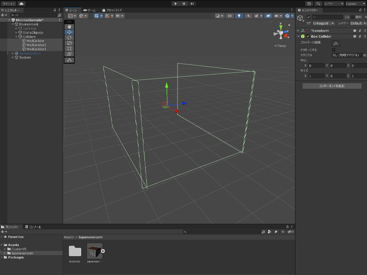
同じ要領で他の壁のコライダーを作成します。
これで壁のコライダーの完成です。
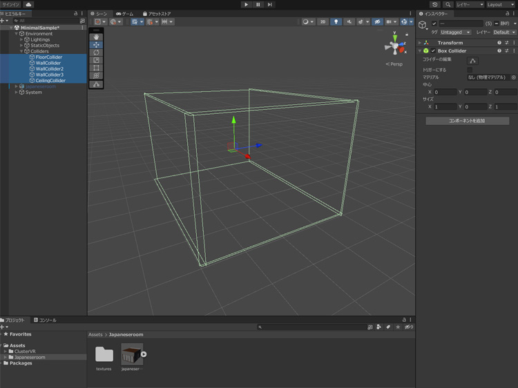
床と天井のコライダーを作成します。
床の間は、正確にコライダーを設定したいので、メッシュ コライダーを使用します。
コライダー設定したいオブジェクトを選択して、インスペクタの「コンポーネントを追加」でMesh Colliderを追加します。
必要なオブジェクトにMesh Colliderを追加します。

これで、コライダーの設定の完了です。










