Blender2.9でクッションを制作

WebVRコンテンツを制作するさい、Three.jsについてもっと理解した方が良いと思い、いろいろ試してきましたが、そろそろBlenderも再開したいと思います。「Blenderでクッションを制作」でBlender2.79でクッションを制作しましたが、クロスシミレーションの機能も強化されたので、Blender2.9でクッションを制作しました。
クッションを制作
クッションは、スカルプトでシワを入れようとすると非常に大変です。そこで、Youtubeのチュートリアル動画を参考にクロスシミュレーションで制作します。
● モデリング

クッションをモデリングします。
立方体のXを0.7m、Yを0.5m、Zを0.1mにし、「Ctr」+「A」+「スケール」でサイズを適用します。
編集モードで、「Ctr」+「R」でX軸、Y軸方向に10本ずつループカットします。こうすることで、サブディビジョンサーフェースを綺麗に設定できます。
サブディビジョンサーフェース モディファイアーを設定します。
細分化アルゴリズムのタイプをシンプルにして、ビューポートのレベル数を3にします。
最適化表示のチェックを外して、ワイヤーフレーム表示にすると、細分化されている様子を確認できます。
UV展開が必要な場合は、この段階でしておきます。
UV Editingのタブに切り替え、編集モードで、立方体の縁の辺を選択して、「Ctr」+「E」+「シームをマーク」でシームを付けます。
立方体を「A」で全選択して、「U」+「スマートUV投影」でUV展開します。
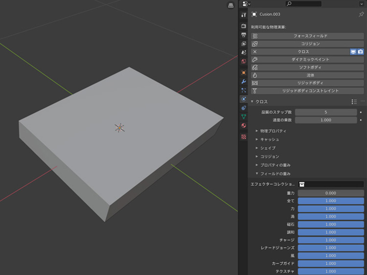
● クロスシミュレーション
クロスシュミレーションで、クッションを膨らませます。
下に落ちしまわないように物理演算のクロスをクリックして、フィールドの重みの重力を0.0にします。
圧力を7.5に設定します。これで、クロスシミュレーションの準備ができました。
アニメーションの再生ボタンをクリックするとクロスシミュレーションが開始され、クッションが膨らみます。
クッションが膨らんだら、サブディビジョンサーフェース モディファイアーとクロス モディファイアーを適用します。
● マテリアルの設定

最後にマテリアルを設定して、クッションの完成です。マテリアルはノイズテクスチャーを使用して、布のざらついた質感を表現しました。




