Blenderでベッドを制作

「Blenderで観葉植物を制作」に続き、ベッドを制作しました。
ラグマットを制作
ベッドを制作する前に、テーブルの下にラグマットを制作しました。
● ラグマットを制作
ラグマットを制作します。
オブジェクトモードで、「Shift」+「A」で平面を追加します。サイズはXを1.37、Yを1.68にします。
ラグマットの毛を、パーティクルで設定します。
パーティクルを追加して、ヘアーにし、放射の数を20000、ヘアーの長さを0.01に設定します。
ヘアー形状を設定します。
ストランド形状を-1、根本の半径を0.1、先端を0.01に設定します。
子パーティクルを設定します。
シンプルを選択して、長さを0.5、半径を0.001に設定します。
詳細設定にチェックを入れて、物理演算のブラウン運動を0.01に設定します。
パーティクル編集モードにして、ブラシで毛を整えます。
ラグマットの厚みを出すために、ソリッド化モディファイアを設定して幅を0.01にします。

テクスチャを設定します。マッピングでサイズを調整し、輝度と色相を調整しています。マテリアルは荒さを調整しました。これで、ラグマットの完成です。
ベッドを制作
ネットで参考になりそうなベッドを探します。
ベッドだけではなく、インテリアコーディネートや部屋のレイアウトについても参考になりそうなので、a.flatの「はじめてのレイアウト計画」を参考にさせてもらいました。
● モデリング

ベッドをモデリングします。
オブジェクトモードで「Shift」+「A」で立方体を追加します。
サイズはXを1.3、Yを2.2に、Zを0.54にして、ベッドのサイズ感を検討します。

Zを0.22に調整します。
参考にしたベッドが、マットレスを中央に落とし込むフレーム構造だったので、編集モードにして「Ctr」+「R」でX軸方向に2回、Y軸方向に1回ループカットします。

下の中央の面を選択して、「E」+「Z」でZ軸方向下に押し出します。
上の中央の面を「X」で削除します。
押し出したさいにできた隙間を、頂点を選択して、「F」で面を作成して埋めます。

奥の面は「X」で削除します。
下の付け根部分を選択して、「G」+「Z」でZ軸方向に少し下げて、ベッドの形を調整します。

ヘッドボードを制作します。
「Shift」+「A」で立方体を追加して、サイズはXを1.3、Yを0.35、Zを0.54にします。
ヘッドボードの装飾を制作します。
「Shift」+「A」で立方体を追加して、サイズはXを1.3、Yを0.05に、Zを0.035にします。編集モードにして「Ctr」+「R」で中央でループカットして、「X」で奥半分を削除します。
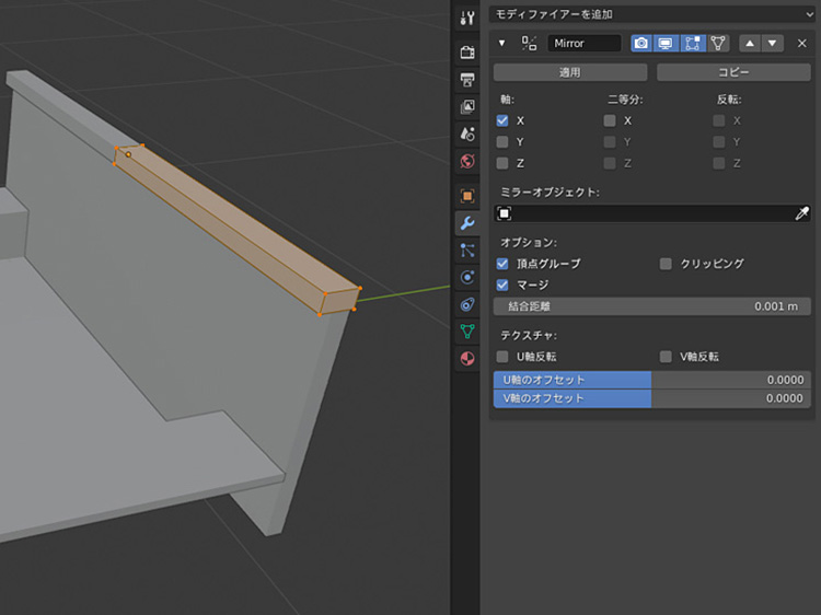
ミラーモディファイアーを設定します。
「Ctr」+「R」で6回ループカットします。
ループカットした面を「G」+「Y」で移動して、なだらかなループを描くように形を調整します。
サブディビジョンサーフェース モディファイアーを設定します。
外側の辺の平均クリースを0.8に設定して、形を調整します。
配列モディファイアーを設定します。
数を5に、Z軸のオフセットを-1.4に設定します。

マットレスを制作します。
オブジェクトモードで「Shift」+「A」で立方体を追加し、サブディビジョンサーフェース モディファイアーを設定します。「Ctr」+「R」でループカットして、形を調整します。

掛け布団を制作します。オブジェクトモードで「Shift」+「A」で平面を追加します。編集モードにして「Ctr」+「R」でX軸方向に7回、Y軸方向に10回ループカットします。ヘッドボードの方の辺を選択して、「G」で移動し、折り返したような形に調整します。
クロスシュミレーションします。掛け布団を選択して、物理演算のクロスをクリックし、セルフコリジョンにチェックを入れます。また、マットとベッドのフレームを選択して、物理演算のコリジョンをクリックします。
アニメーションの再生ボタンをクリックするとクロスシミュレーションが開始されます。ポリゴン数が少ないため、掛け布団がカクカクしてしまいます。
掛け布団を選択して編集モードにし、右クリックの細分化でポリゴンを細分化してクロスシュミレーションをやり直します。好きなフレームに移動させて、クロスモディファイアを適用してメッシュに変換します。
また、サブディビジョンサーフェース モディファイアーを設定します。
掛け布団に厚みを出すために、サブディビジョンサーフェース モディファイアーの上にソリッド化 モディファイアーを設定します。

枕は「Blenderでクッションを制作」と同じようにクロスシュミレーションとフォースフィールドを使用して制作し、モデリングの完了です。
● マテリアルとテクスチャの設定
テクスチャを設定します。木目のテクスチャはtextures.comからダウンロードしました。
textures.comは登録すると、解像度の低いものだけですが、1日15クレジット分無料でダウンロードすることができて便利です。
※textures.comの無料クレジットは廃止になりました。
ベッドフレームとヘッドボードをUV展開します。
UV Editingのタブに切り替えます。編集モードで「A」で全てを選択し、「U」+「スマート UV投影」でUV展開します。

テクスチャを設定します。マッピングでテクスチャのサイズを調整し、輝度を少し下げました。マテリアルは荒さを調整しました。マットレスで隠れてしまうので、つなぎ目はそれほど気にする必要はありません。

枕とマットレスのテクスチャを設定します。布のテクスチャ画像は「Poliigon」からダウンロードしたものをフォトショップで彩度を落とました。「Poliigon」は登録すると、クオリティの高いテクスチャ画像を一部無料でダウンロードできるのでオススメです。
また、布のテクスチャ画像をノーマルマップとしても使用し、ザラザラとした質感を表現しています。

掛け布団のテクスチャを設定します。枕とマットレスと同じテクスチャを設定します。掛け布団の表面のポリゴンを選択して、RGBカーブを追加し、色をブラウンに変更した新しいマテリアルを設定します。

ベッドを部屋に設置しました。かなり部屋らしくなってきました。部屋の雰囲気に合わせて窓やカーテンのカラーも調整しています。






















