Blender2.9でエアコンを制作

Blender2.9でエアコンを制作しました。
エアコンを制作


ネットで参考になりそうなエアコンの情報を探します。今回は下記を参考にさせてもらいました。
● モデリング
エアコンのガイドオブジェクトを制作します。
「Shift」+「A」で立方体を追加し、Xを0.78m、Yを0.218m、Zを0.28mにします。
オブジェクトプロパティで可視性のレンダーのチェックをはずし、ビューポート表示をワイヤーフレームにします。
編集モードにして背面を選択します。「Shift」+「S」+「カーソル→選択物」で3Dカーソルを背面に移動します。
オブジェクトモードにして、右クリックで「原点を設定」の「原点を3Dカーソルへ移動」で原点を背面に移動します。
「Alt」+「G」でガイドオブジェクトの位置をリセットします。
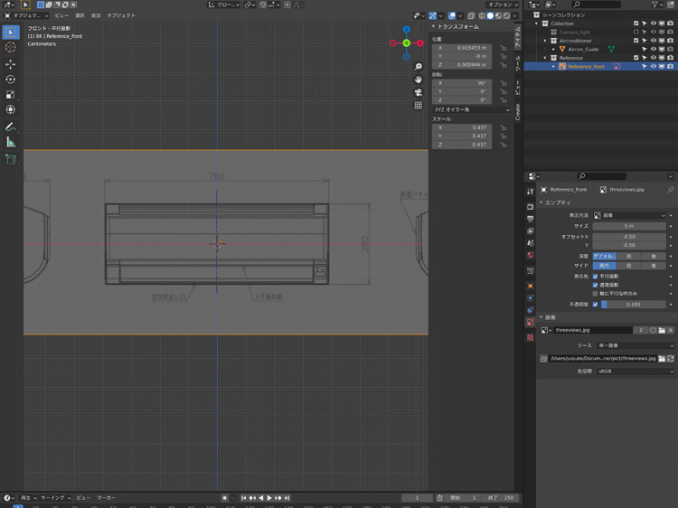
「1」+「5」でフロント・平行投影表示にします。
「Shift」+「A」+「画像」で二面図を追加し、二面図の不透明度を0.1に設定、「S」で二面図とガイドオブジェクトを合わせます。
「3」+「5」でライト・平行投影表示にします。側面にも二面図を追加して、ガイドオブジェクトと合わせます。こうすることで、実寸サイズでモデリングすることができます。
エアコンを制作します。
ガイドオブジェクトを「Shift」+「D」で複製し、オブジェクトプロパティで可視性のレンダーのチェックを入れ、ビューポート表示をテクスチャにします。
編集モードにして、「Ctr」+「R」でX軸方向に1回ループカットしてミラー モディファイアーを設定します。
「3」+「5」でライト・平行投影表示にします。
編集モードにして、「Ctr」+「R」でY軸方向に1回ループカットします。
エアコン正面の天面の辺を選択して、二面図に沿って「G」+「Z」で下げます。
エアコン正面の底面の辺を選択して、「Ctr」+「B」で辺にベベルをかけ、セグメントを7に設定します。
エアコン側面の溝を制作します。
側面を選択して「I」で面を差し込みます。
「K」+「C」で上下に足りない辺を追加します。ナイフツール「K」は、「C」で角度を45度ずつに制限できます。
溝を入れる辺を選択して「Ctr」+「B」でベベルをかけ、セグメントを3に設定します。
ベベルをかけた中央の面を選択して、「E」+「S」で内側に押し出します。必要に応じて「G」で面を移動して、溝の深さを調整します。
エアコン背面側の溝を制作します。
二面図に沿って「K」+「C」で辺を追加します。
辺を選択して「Ctr」+「B」でベベルをかけ、セグメントを3に設定します。
ベベルをかけた中央の面を選択して、「E」+「G」+「X」で内側に押し出します。
エアコン正面のパネル下の窪みを制作します。
窪みを入れる部分の頂点を、「Ctr」+「R」+「X」で回転してY軸に水平にします。必要に応じて「G」+「G」で頂点の位置を調整します。
正面と側面の面を「X」で削除します。
中央の頂点を「E」+「Y」で押し出します。
「F」で各面の面をはります。
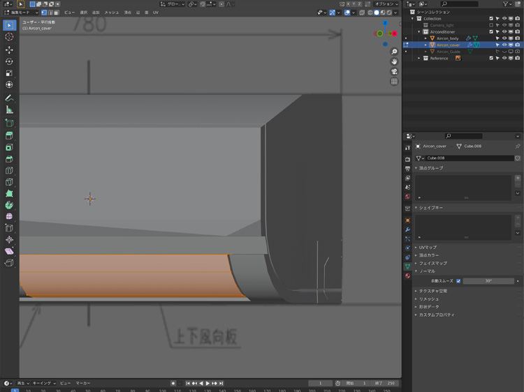
エアコンのフラップを制作します。「1」+「5」でフロント・平行投影表示にします。
二面図に沿って「K」+「C」で辺を追加し、フラップを選択して「P」で分離します。
フラップを「S」+「X」でX軸方向に少し縮小します。
「Ctr」+「A」でオブジェクトのスケールを適用し、ソリッド化 モディファイアーを設定します。ソリッド化 モディファイアーは、均一な厚さにチェックを入れて幅は5mmに設定します。
フラップとエアコン本体にスムーズシェードをかけて、オブジェクトデータプロパティで、ノーマルの自動スムーズにチェックを入れます。
また、編集モードでフラップの形状を調整します。
エアコン正面のパネル下の窪みの形状を調整します。
窪みの奥の辺など、必要な辺に「Ctr」+「B」でベベルをかけます。
フラップの上の部分の窪みを選択し、「E」+「Y」で押し出します。
エアコン正面のパネルの必要ない辺を、「X」+「辺を溶解」で削除します。辺を溶解できない場合は、「M」で頂点をマージします。
フラップの内側部分に「F」で面をはります。
エアコン天面の通気口を制作します。
エアコン側面の頂点を「M」でマージして整理します。
エアコン天面の辺を選択して、正面側に少し「G」+「Y」で移動します。
「Ctr」+「B」でベベルをかけ、セグメントを7に設定します。
「Shift」+「A」で平面を追加し、Xを0.33m、Yを0.003m、Zを0.058mにします。名前をAircon_maskにします。
オブジェクトプロパティで可視性のレンダーのチェックをはずし、ビューポート表示をワイヤーフレームにします。
オブジェクトのスケールを適用し、ソリッド化 モディファイアーを設定します。ソリッド化 モディファイアーは、幅は3mmに設定します。
配列 モディファイアーを設定し、数を18、オフセットのYを2.0に設定します。
エアコン天面を選択して、「P」で分離します。ブーリアン モディファイアーを設定して、オブジェクトにAircon_maskを選択します。
エアコン天面のオブジェクトのスケールを適用し、ソリッド化 モディファイアーを設定します。ソリッド化 モディファイアーは、幅は5cmに設定します。
これで、モデリングの完了です。
● マテリアルとテクスチャの設定

エアコン本体にマテリアルを設定します。
エアコンのセンサー部分のマテリアルとテクスチャを設定します。
テクスチャの設定方法は「Blender2.8でテクスチャを設定」を参考にしてください。

完成したエアコンを「CGWORLDのチュートリアルで部屋モデリング(1)」で制作したリビングに設置しました。


























