Blender2.9でベッドを制作

Blender2.9でベッドを制作しました。
ベッドを制作


ネットで参考になりそうなベッドの情報を探します。今回は下記を参考にさせてもらいました。
● モデリング
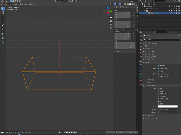
ベッドのガイドオブジェクトを制作します。
「Shift」+「A」で立方体を追加し、Xを1.03m、Yを2.08m、Zを0.7mにします。
オブジェクトプロパティで可視性のレンダーのチェックをはずし、ビューポート表示をワイヤーフレームにします。
編集モードにして底面を選択します。
「Shift」+「S」+「カーソル→選択物」で3Dカーソルを底面に移動します。オブジェクトモードで右クリックして、「原点を設定」の「原点を3Dカーソルへ移動」で原点を底面に移動します。
他のBlenderファイルに配置しやすいように、アウトライナーのCollectionにBedを追加して、オブジェクトはBedの中に整理していきます。
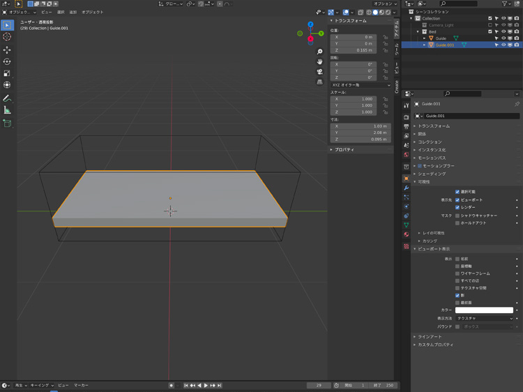
ベッドのサイドフレームを制作します。
ガイドオブジェクトを「Shift」+「D」で複製し、Zを0.095mにします。オブジェクトプロパティで可視性のレンダーのチェックを入れ、ビューポート表示をテクスチャにします。(ガイドオブジェクトを複製したさいは毎回この作業をします。)
「G」+「Z」+「0.165」で、ベッドの脚の高さだけZ軸方向に移動します。
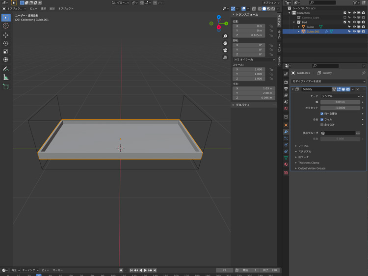
編集モードにして、「X」で天面を削除します。
オブジェクトモードにして、「Ctr」+「A」でオブジェクトのスケールを適用し、ソリッド化 モディファイアーを設定します。ソリッド化 モディファイアーは、均一な厚さにチェックを入れて幅は3cmに設定します。
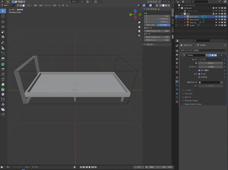
ベッドの脚を制作します。
「Shift」+「A」で円柱を追加し、Xを0.07m、Yを0.07m、Zを0.165mにします。スムーズシェードをかけて、オブジェクトデータプロパティで、ノーマルの自動スムーズにチェックを入れます。
編集モードで、「S」で底面を少し縮小します。
「7」+「5」でトップ・平行投影表示にします。
編集モードで、「G」+「X」で円柱をサイドフレームの左側に移動します。「Shift」+「D」で円柱を複製し、「G」+「Y」で円柱をサイドフレームの手前側に移動します。
ミラー モディファイアーを設定します。
ベッドボードを制作します。
ガイドオブジェクトを「Shift」+「D」で複製し、Yを0.09mにして「G」+「Y」でサイドフレームの奥に移動します。編集モードにして、「X」で手前と奥の面を削除します。
サイドフレームを編集モードにし、奥の面を選択してベッドボードと重ならないように「G」+「Y」で移動します。
ベッドボードをオブジェクトモードで、「Ctr」+「A」でオブジェクトのスケールを適用し、ソリッド化 モディファイアーを設定します。ソリッド化 モディファイアーは、均一な厚さにチェックを入れて幅は3cmに設定します。
ソリッド化 モディファイアーを適用します。ベッドボードはフレームの下の部分が少し厚いので、編集モードにして底面の内側の部分を選択し、「G」+「Z」でZ軸方向に移動します。
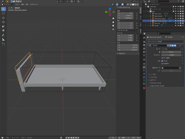
ベッドボードのフレームに貼る板を制作します。
ガイドオブジェクトを編集モードにして、奥の面を選択し、「Shift」+「D」で複製して「P」で分離します。
「S」+「Z」で縮小し、「Shift」+「D」で複製して反対側にも配置します。
ベッドボードを編集モードにして、天面を選択します。
「G」+「Z」でZ軸方向に少し下げます。
ベッドボードのフレームに貼った板に、ソリッド化 モディファイアーを設定します。
形状を調整したらソリッド化 モディファイアーを適用し、「Ctr」+「J」でベッドボードに統合します。
すのこを制作します。
「Shift」+「A」で平面を追加し、「S」ですのこ1本分の大きさに調整します。
配列 モディファイアーを設定します。数を14に、オフセットのXを-1.4に設定します。
配列 モディファイアーを適用します。
ソリッド化 モディファイアーを設定します。ソリッド化 モディファイアーは、幅は1.5cmに設定します。
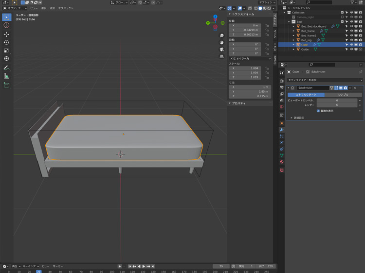
マットレスを制作します。
「Shift」+「A」で立方体を追加し、Xを1m、Yを1.95m、Zを0.215mにします。
サブディビジョンサーフェース モディファイアーを設定します。形状は平均クリースで調整します。
枕を制作します。
枕の制作方法は「Blender2.9でクッションを制作」を参考にしてください。
● クロスシミュレーション
掛け布団を制作します。
「Shift」+「A」で平面を追加し、Xを1.7m、Yを1.7mにします。編集モードで、右クリックの「細分化」で分割数を7に設定します。もう一度、細分化して分割数を2に設定します。
クロスシミュレーションした後だとマテリアルを設定しづらいので、この段階でマテリアルを設定します。
マテリアルの設定方法は「Blender2.8でマテリアルを設定」を参考にしてください。
「3」+「5」でライト・平行投影表示にします。
編集モードにして、「G」で頂点を移動し掛け布団を折り返したような形に調整します。
掛け布団に物理演算プロパティのクロスを設定し、セルフコリジョンにチェックを入れます。また、フィールドの重みの重力を2.0に設定します。
マットレスとサイドフレームに物理演算プロパティのコリジョンを設定します。
アニメーションの再生ボタンをクリックしてクロスシミュレーションを開始します。
サブディビジョンサーフェース モディファイアーを設定します。
また、掛け布団に厚みを出すためにソリッド化 モディファイアーを設定します。
掛け布団とマットレスはクロスブラシでシワを入れると、よりリアリティが出ます。
● マテリアルとテクスチャの設定

ベッドのサイドフレームとベッドボードにマテリアルを設定します。

すのこにテクスチャをはります。テクスチャの設定方法は「Blender2.8でテクスチャを設定」を参考にしてください。

マットレス、枕、掛け布団にテクスチャを設定します。ノーマルマップを使用して、布の質感を表現します。これでベッドの完成です。

完成したベッドを「CGWORLDのチュートリアルで部屋モデリング(1)」で制作したリビングに設置しました。























