Blender3.3で柱と壁を制作

「Blender3.3で襖と障子を制作」に続き、柱と壁を制作しました。
柱を制作
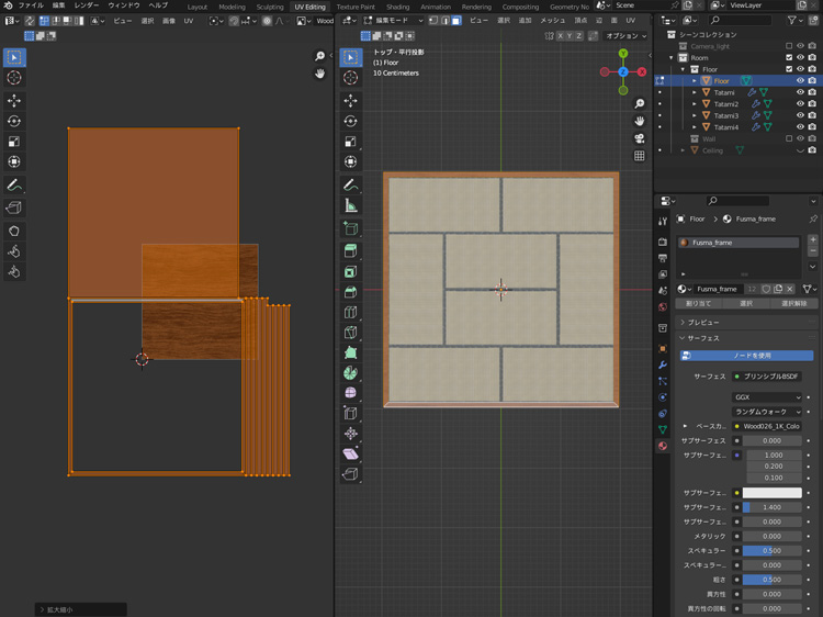
柱を制作する前に、床を制作します。
アウトライナーで畳のみ表示します。「Shift」+「A」で平面を追加して、XとYを3.95mにします。平面を「G」+「Z」で畳の下に移動します。
「Ctr」+「A」でオブジェクトのスケールを適用します。
「7」+「5」でトップ・平行投影表示にします。
平面を編集モードにして、「I」で面を差し込みます。差し込んだ面を「S」で畳と同じ大きさになるように調整します。
外側の面を選択して、「E」+「G」+「Z」で上側に押し出します。
テクスチャを設定します。テクスチャは、「Blender3.3で襖と障子を制作」で襖の縁に設定したものと同じものを使用します。
UV Editingのタブに切り替え、編集モードにして「A」で床を全選択し、「U」+「スマートUV投影」でUV展開します。「S」でUVマップを拡大します。
これで床の完成です。
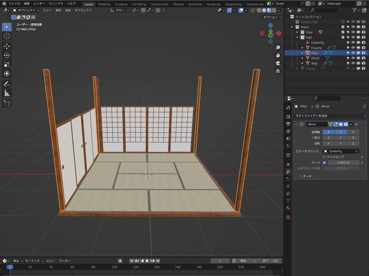
柱を制作します。
柱はミラー モディファイアーで制作します。ミラー モディファイアーの中心点となるエンプティを追加します。
オブジェクトモードにして、「Shift」+「C」で3Dカーソルを原点に移動し、「Shift」+「A」+「エンプティ」+「十字」でエンプティを追加します。
「Shift」+「A」で立方体を追加して、Xを0.06m、Yを0.095m、Zを2.97mにします。「Ctr」+「A」でオブジェクトのスケールを適用します。
立方体を「G」で襖の横に移動します。
立方体に床と同じテクスチャを設定します。
UV Editingのタブに切り替え、編集モードにして「A」で立方体を全選択し、「U」+「スマートUV投影」でUV展開します。
「S」でUVマップを拡大します。
オブジェクトモードにして、立方体を選択し、「Alt」+「D」でリンク複製します。「R」+「Z」+「90」で回転します。
「G」+「Shift」+「Z」で障子の横に立方体を移動します。
ミラー モディファイアーを設定します。
座標軸はXとYを選択して、ミラーオブジェクトにエンプティを選択します。
もう一つの柱もミラー モディファイアーを設定します。
柱と同じ要領で、長押も制作します。
入口を制作します。
襖を「Shift」+「D」で複製して、配列 モディファイアーを削除します。「R」+「Z」+「90」で回転し、「G」+「Shift」+「Z」で位置を調整します。
これで柱の完成です。
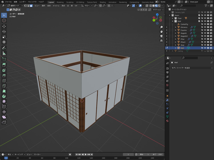
壁を制作
壁を制作します。
オブジェクトを「H」で非表示にします。「Shift」+「A」で立方体を追加して、編集モードで底面を選択します。
「Shift」+「S」+「カーソル→選択物」で3Dカーソルを底面に移動します。オブジェクトモードにして、右クリックで「原点を設定」の「原点を3Dカーソルへ移動」で原点を底面に移動します。
立方体のXとYを4m、Zを3mにして、位置のZを0にします。
編集モードにして、「X」で天面と底面を削除します。
アウトライナーで天井と畳以外を表示します。
立方体を編集モードにして、「Ctr」+「R」でZ軸方向にループカットします。
ループカットした辺を「G」+「Z」で障子の上に移動します。
入口がある面に、「Ctr」+「R」+「2」でX軸方向に2回ループカットします。
ループカットした辺が入口の左右に合うように、「S」+「X」で移動します。
立方体の襖と障子、入口に面している面を「X」で削除します。
オブジェクトモードにして、「Ctr」+「A」でオブジェクトのスケールを適用します。
ソリッド化 モディファイアーを設定し、幅は0.075mにします。
ソリッド化 モディファイアーを適用します。
立方体を選択して「/」でローカルビューにします。
UV Editingのタブに切り替え、編集モードにして「A」で立方体を全選択し、「U」+「スマートUV投影」でUV展開します。
「S」でUVマップを拡大します。
壁にテクスチャを設定します。テクスチャ画像は、「ambientCG」でPlaster 002をダウロードしました。テクスチャの設定方法は、「Blender2.8でテクスチャを設定」を参考にしてください。

柱と柱の間に少し隙間があったので調整して、柱と壁の完成です。


















