clusterのワールドのお風呂を制作

clusterのワールドのお風呂を制作しました。
Blender3.4でお風呂を制作
Blenderでお風呂を制作します。
「Shift」+「A」で立方体を追加して、Xを2m、Yを1m、Zを0.6mにします。
編集モードにして底面を選択します。
「Shift」+「S」+「カーソル→選択物」で3Dカーソルを底面に移動します。オブジェクトモードにして右クリックで、「原点を設定」の「原点を3Dカーソルへ移動」で原点を底面に移動します。
「Alt」+「G」でオブジェクトの位置をリセットします。
編集モードにして天面を選択します。
「X」で天面を削除します。
オブジェクトモードにして「Ctr」+「A」でオブジェクトのスケールを適用します。
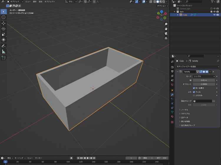
ソリッド化 モディファイアーを設定します。ソリッド化 モディファイアーは、均一な厚さにチェックを入れて幅は0.05mに設定します。
ソリッド化 モディファイアーを適用します。
立方体をUV展開します。
UV Editingのタブに切り替え、編集モードにして「A」で立方体を全選択し、「U」+「スマートUV投影」でUV展開します。

木目のテクスチャを設定します。テクスチャ画像はambientCGからダウンロードします。今回は、Wood 003を使用します。テクスチャの設定方法は「Blender2.8でテクスチャを設定」を参考にしてください。

clusterのワールドのお風呂を制作
clusterのワールド制作環境を準備します。
「clusterのワールド制作環境を構築」でやりましたが、clusterのサンプルプロジェクトをダウンロードして、Unity Hubから開きます。
Unityのプロジェクトの「Assets > ClusterVR > Scenes」の中のMinimalSampleを開きます。
● 水面を制作

水面を制作します。水面はBOOTHの「Toon風のcluster用WaterShaderセット」を使用させてもらいます。
「Toon風のcluster用WaterShaderセット」をダウンロードして解凍します。
ToonWaterShader for clusterをダブルクリックして、Unityのプロジェクトにインポートします。
トップバーの「ゲームオブジェクト > 3Dオブジェクト」で平面を追加して、位置とサイズをお風呂に合わせます。
「Assets > WaterShader for cluster > Water」を平面にドラッグアンドドロップします。
これで水面の完成です。
● 湯口からの流水を制作

湯口からの流水を制作します。流水はBOOTHの「cluster用の滝Shaderセット」を使用させてもらいます。
「cluster用の滝Shaderセット」をダウンロードして解凍します。
WaterFallShader_for_clusterをダブルクリックして、Unityのプロジェクトにインポートします。
「Assets > WaterFallShader for cluster > WaterFall」をシーンにドラッグアンドドロップして、位置とサイズを調整します。
泡のパーティクルアニメーションを調整します。
ヒエラルキーの「WaterFall > Foaming」をクリックします。Foamingのインスペクタで開始時のサイズを1.4から0.5に変更します。また、Foamingのサイズを調整します。
これで湯口からの流水の完成です。
● 湯気の制作

湯気を制作します。
湯気は無料アセットの「Unity Particle Pack」を使用します。Unity Asset Storeにログインして、「Unity Particle Pack」をマイアセットに追加します。
Unityにログインします。
「ウィンドウ > パッケージマネージャー」で、Unityのパッケージマネージャを表示し、「Unity Particle Pack」を選択します。「Unity Particle Pack」が表示されていない場合は、パッケージマネージャーのリストを更新します。
「Unity Particle Pack」をダウンロードします。
ダウンロードが完了したら、「Unity Particle Pack」をインポートします。パッケージ全体をインポートするとデータが重くなるため、「Smoke & Steam Effects」のみインポートします。
「Smoke & Steam Effects」は「Assets > EffectExamples > Smoke & Steam Effects」にインポートされます。
「Smoke & Steam Effects > Prefabs > Steam」をシーンにドラッグアンドドロップして、湯気を追加し、位置を調整します。
湯気のアニメーションを調整します。
スケールのXを1.5にします。開始時の生存期間を1.5と0.75にして、開始時の色のアルファを30にします。シミュレーション速度を0.1にて、最大パーティクル数を300にします。
これで、湯気の完成です。

ワールドにアップロードして、お風呂の完成です。















