clusterのワールドの鏡を制作

clusterのワールドの鏡を制作しました。
Blender3.4で鏡を制作
Blenderで鏡を制作します。
「Shift」+「A」で立方体を追加して、Xを0.5m、Yを0.05m、Zを1.6mにします。
編集モードにして底面を選択します。
「Shift」+「S」+「カーソル→選択物」で3Dカーソルを底面に移動します。オブジェクトモードにして右クリックで、「原点を設定」の「原点を3Dカーソルへ移動」で原点を底面に移動します。
「Alt」+「G」でオブジェクトの位置をリセットします。
編集モードにして前面の面を選択します。
「X」で前面の面を削除します。
オブジェクトモードにして「Ctr」+「A」でオブジェクトのスケールを適用します。
ソリッド化 モディファイアーを設定します。ソリッド化 モディファイアーの幅は0.035mに設定します。
ソリッド化 モディファイアーを適用します。
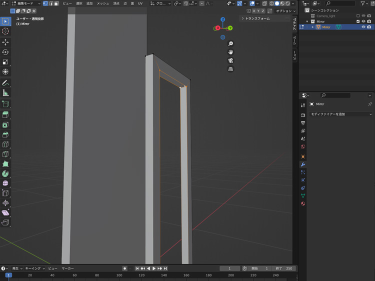
編集モードにして、「Shift」+「A」で立方体を追加し、位置とサイズを調整します。
前面と背面の面を選択して、「I」で面を差し込んで「X」で削除します。
「F」で側面に面をはります。
それぞれの立方体の位置と角度を「G」と「R」で調整します。
鏡をUV展開します。
UV Editingのタブに切り替え、編集モードにして「A」で鏡を全選択し、「U」+「スマートUV投影」でUV展開します。

木目のテクスチャを設定します。テクスチャ画像はambientCGからダウンロードします。今回は、Wood 003を使用します。テクスチャの設定方法は「Blender2.8でテクスチャを設定」を参考にしてください。

Blenderで鏡を制作したらFBXに出力して、Unityで読み込みます。
clusterのワールドの鏡を制作
clusterのワールド制作環境を準備します。
「clusterのワールド制作環境を構築」でやりましたが、clusterのサンプルプロジェクトをダウンロードして、Unity Hubから開きます。
Unityのプロジェクトの「Assets > ClusterVR > Scenes」の中のMinimalSampleを開きます。
鏡を制作します。
トップバーの「ゲームオブジェクト > 3Dオブジェクト > Mirror - cluster」で鏡を追加します。
鏡の位置とサイズと角度を調整します。
これで鏡の完成です。

ワールドにアップロードして、鏡の完成です。鏡はワールドに設置する枚数が多いと重くなってしまうので、注意が必要です。











